Size of this preview: 420 × 600 pixels. Other resolution: 1,084 × 1,548 pixels.
Original file (1,084 × 1,548 pixels, file size: 464 KB, MIME type: image/png)
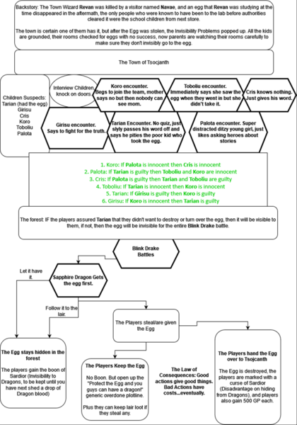
session 7 plot map
File history
Click on a date/time to view the file as it appeared at that time.
| Date/Time | Thumbnail | Dimensions | User | Comment | |
|---|---|---|---|---|---|
| current | 03:33, 29 March 2024 | 1,084 × 1,548 (464 KB) | Spiderjjr45 (talk | contribs) |
You cannot overwrite this file.
File usage
The following page uses this file:
